联系我们
请用微信手机端扫码咨询客服
  在与客户的日常聊天中,我们会发现,大家不知道如何使用企业微信,比如如何扩容,会经常出现的一些问题还有需要满足什么条件才能进行扩容等等。很多人都是在做活动时知道账号不够用了才会想去扩容,但这样造成流量的浪费。

  在与客户的日常聊天中,我们会发现,大家不知道如何使用企业微信,比如如何扩容,会经常出现的一些问题还有需要满足什么条件才能进行扩容等等。

  很多人都是在做活动时知道账号不够用了才会想去扩容,但这样造成流量的浪费。

  那么今天圈量SCRM就跟大家说一些关于企业微信扩容会遇到的问题,帮助大家解决做扩容时遇到的问题。

企业微信扩容

一、企业微信原始客户数量上限是多少?

  企业认证企业微信配置使用客户联系功能之后,规定每个企业添加客户为好友的最初上限是5万条客户关系,而每个员工添加的客户上限是5000人。

  注意:没有认证的企业添加的客户上限是200个,所以一定要记得先认证。

二、客户数量达到上限后有什么影响?

  当一个企业的客户添加达到上限后,这个企业的员工就不能再继续添加客户,不能通过客户发起的好友申请,不能共享、分配客户,不能将不是客户的其他联系人确认为客户。

  注意:这里的客户上限影响的只上配备了使用客户联系的员工的添加企业微信客户的数量,那些没有配置使用客户联系的员工添加的外部联系人的上限还是5000人,不会受到企业微信客户的上限影响。

  这里就牵扯到企业微信客户和外部联系人,这两个有什么区别呢?

  假如管理者并没有把该员工添加到客户联系使用的范围里,那么这个员工添加的客户就属于外部联系人。

  外部联系人与企微客户除了在企业微信通信录的表现有区别之外,最大区别是离职分配的权限不同。

  大家都清楚,企业微信相对于个人微信来说有个比较大的优势,即员工离职继承功能,员工所联系的客户也属于该企业的数字资产,所以使用企业微信的员工离职后,系统的离职继承功能会将这个离职的员工的所有客户继承给另外某一个在职员工。

  但是,要是这个离职员工的客户是属于外部联系人,你们这个员工的客户就无法继承了,这个员工离职被删除后,他所添加的所有外部联系人也会跟着被删除掉。

  所以,在对某个员工实行离职继承前,务必要确定一下这个员工是否有把他添加到客户联系使用的范围里,如果没有的话,就要先按照下图对员工进行配置,然后再实行离职继承。

三、企业微信扩容如何操作,需要哪些条件?

  是否收费?企业申请扩容是不用支付额外的费用的。

  扩容条件?如果企业是处于认证的状态,那么这个企业每天使用企业微信的员工必须要达到五十人以上。

  扩容次数?扩容只有满足条件是可以无限申请的。

  扩容数量?单一个员工添加客户的上限是最多2万人,但企业可以添加客户的总人数暂时没有上限,并且每一次都能够支持扩容到5万。

  如何申请企业微信扩容

  1.当企业添加的客户数量快要达到当前支持的额度时,超级管理员就可以在“手机端”上面的“工作台”里的“客户联系”页面底部那里点击扩容提醒进行扩容,或者是通过管理后台,在“我的企业”点击“企业信息”里的“人数上限”然后申请扩容。

  2.当企业的某个员工添加的客户数量快要到达当前支持的额度时,该员工同样也可以在手机端”上面的“工作台”里的“客户联系”页面底部那里点击扩容提醒进行扩容。申请扩容后,管理员会在会话中收到系统推送的一个申请扩容的卡片,管理员只需要点击卡片上的确认扩容就扩容成功了。

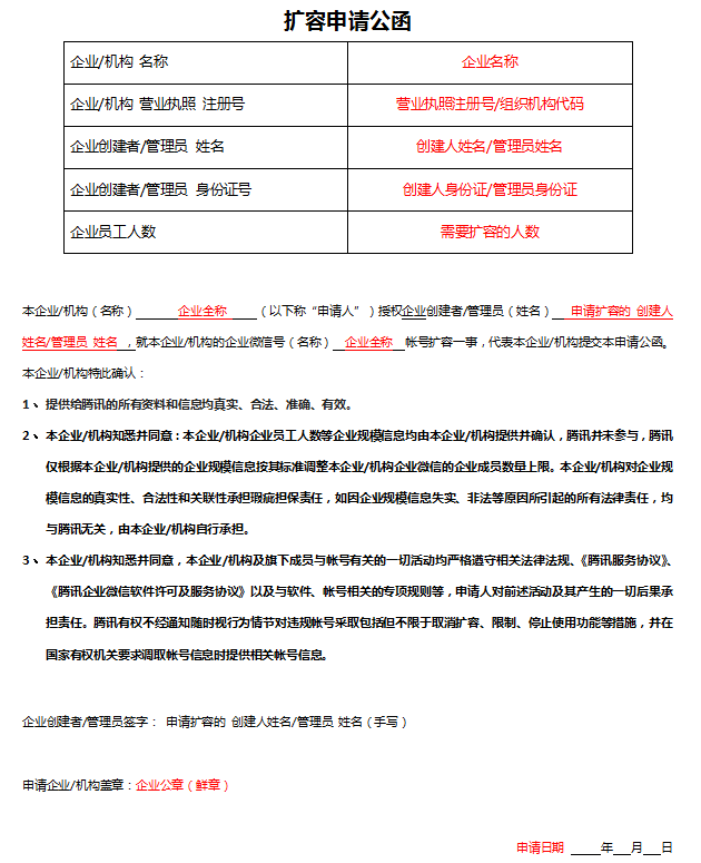
  企业微信扩容申请公函怎样写?

  第一步,需要先下载一个申请公函,这个公函在管理后台,点击[我的企业]然后点击[企业信息],就会看到[人数上限],点击这个之后再点击[申请扩容],然后在扩容申请上填写页面的相关信息就可以下载扩容申请公函了。

  下载公函后需按照以下模板进行填写,这里需要注意一点,申请代表签名这里必须手写,不支持盖签名章。

原创文章,作者:圈量SCRM,如若转载,请注明出处:
标签
离职继承
SOP
公司公告
拉新裂变
订单管理系统
员工微信管理
企业微信机器人
企业微信扩容
私域内容
社群搭建
美妆行业私域运营
服装行业私域案例
母婴行业私域流量
用户分层运营
私域营销
企业微信拓客
个微转企微
企业微信管理
私域运营工具
私域流量怎么运营
会话存档
私域社群营销
社群营销
企业微信营销裂变
会话质检
私域运营
私域营销策略
SCRM工具
企业微信批量群发
企业微信群发助手
渠道活码
批量添加客户
企业微信自动加人
wetool
公域流量
微信管理系统
企业微信管理系统
微信SCRM工具
门店SCRM
保险行业私域运营
微信营销管理软件
企业微信私域运营
企业微信裂变
私域scrm系统
微信群永久二维码
群活码
企业私域流量
门店活码
门店私域流量运营
商超门店私域流量
私域流量引流方式
微信CRM系统
微信CRM
私域流量和营销
社群SOP运营
教育行业私域运营
餐饮私域流量方案
餐饮行业私域流量
私域社群拉新
B2B社群运营
社群拉新方式
企业微信营销管理
CRM系统
企微SCRM软件
私域流量运营系统
企业微信优势
企微的好处
微信互动营销
客户精细化管理
客户群活跃度
朋友圈文案技巧
企微批量打标签
企微自动打标签
企业微信群发
SCRM解决方案
私域运营策略
scrm客户管理
SCRM软件
客户关系管理
scrm系统特点
scrm管理系统
企业微信养号
微信社群营销工具
SCRM系统
教育版企业微信
普通微信
私域流量转化
裂变营销
私域流量营销
微信客户scrm
私域流量工具
私域智能工具
电商私域流量
微信SCRM系统
SCRM
私域流量
微信SCRM
企业微信SCRM
企微SCRM系统
企业微信营销工具
提高办公效率
微信客户管理系统
私域运营管理
私域流量运营方案
私域流量管理
企业scrm
私域精细化运营
RFM
圈量AI外呼
AI外呼
私域运营sop
私域社群运营
微信营销软件
微信客户管理
微信营销
视频号
商业打法
企业微信营销
圈量SCRM
企微SCRM
案例拆解
私域流量运营
社群运营
社群管理
私域流量搭建
企业微信运营
企业微信